搜索
  • 首页
  • 政策发布
  • 政策解读
  • 政策研究
  • 专家论坛
  • 大讲堂
  • 地方创新
  • 国际经验
  • 特别专题
  • 数据库
  • 推荐图书
分享到微信朋友圈×
打开微信,点击底部的“发现”,
使用“扫一扫”即可将网页分享至朋友圈。
  • 评论
  • 收藏

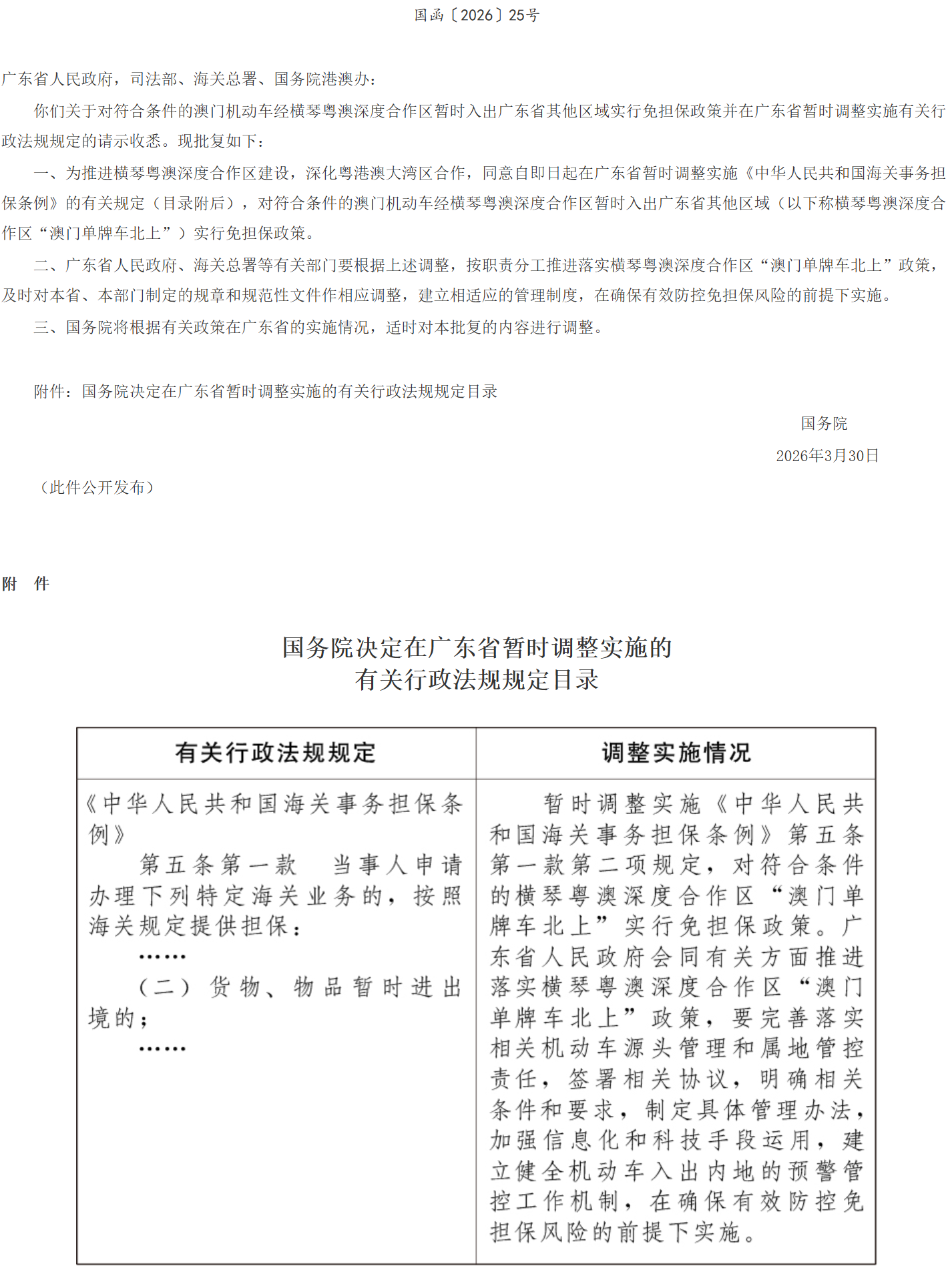
国务院关于同意在广东省暂时调整实施有关行政法规规定的批复

  •  
  • 时间  2026/4/2 10:13:24
  • 收藏
  • 评论

PixPin_2026-04-03_10-12-37.png


(来源:中国政府网)
责任编辑:
+1
0

附件下载

共有 条评论 我对小编说

验证码: 看不清楚?

    热门标签

    热文